Hypertension is the leading modifiable risk factor for the development of myocardial infarction, stroke, peripheral vascular disease, arrhythmias, and chronic kidney disease, causing morbidity and mortality among 30% of the population worldwide.1,2

Despite the broad availability of several effective antihypertensive drug classes that counter different blood pressure (BP)–raising mechanisms, most treated patients continue to have suboptimal BP control.3,4 At least 10% to 15% of hypertensive patients meet the definition of resistant hypertension, which is associated with chronic activation of the sympathetic nervous system and an overall poorer prognosis.5 Subsequent polypharmacy may be detrimental to medication adherence and thus BP control.6,7 Data support this notion, pointing toward an inverse relationship between the number of medications and adherence rates.8 A team-based approach to the diagnosis and treatment of hypertension is essential. Primary care physicians carry the main load of managing hypertensive patients; however, collaboration with hypertension-specialty physicians—cardiologists, nephrologists, and endocrinologists—adds a focus and elevates hypertension from other comorbidities, provides a comprehensive evaluation of secondary causes, and aids in recognition of hypertension-related end-organ damage and subsequent therapies. In addition, pharmacist-led medication titration programs may be more effective to achieve BP goals.9

Despite all efforts, uncontrolled hypertension continues to be seemingly unsurmountable and thus paved the way for the development of nonpharmacologic methods to treat elevated BP, the most promising of which is renal denervation (RDN). If effective and durable, RDN could alter lifelong hypertension-related risk independently of medication adherence.

RDN is a minimally invasive procedure that has been in clinical development for over a decade to treat hypertension by ablating and therefore disabling both efferent and afferent sympathetic nerves adjacent to the renal arteries through percutaneous (currently femoral) access. Attenuation of sympathetic signaling to the kidneys may eliminate or reduce the effects of the heightened renal sympathetic nervous activity.10

The prospect of RDN becoming a significant aspect of hypertension management means that interventionalists may soon play a significant role in the team-based approach to lowering BP.

THE CEDARS-SINAI HYPERTENSION CENTER

Our hypertension center embraces a collaborative multidisciplinary approach to the diagnosis, treatment, and long-term follow-up of patients with hypertension. Most of our patients are referred to us for difficult, resistant, or secondary hypertension both from primary providers as well as specialty providers. One major goal in the care of these patients is comanagement with referring doctors. Our team members are hypertension-specialty certified and include a wide array of specialties: cardiology at the core, with consultants in nephrology (patients with progressive or advanced kidney disease including polycystic kidney disease), endocrinology (patients with an established or suspected diagnosis of primary aldosteronism, Cushing syndrome, pheochromocytoma, diabetes, congenital adrenal hyperplasia, and glucocorticoid resistance),11 electrophysiology (postural orthostatic tachycardia syndromes and autonomic dysfunction), interventional radiology (adrenal vein sampling as part of the workup of aldosteronism), and adrenal surgeons. Although the interventional cardiologist’s role in the treatment of hypertension has been less important after the negative trials of renal artery stenting in atherosclerotic renal artery stenosis, balloon angioplasty remains an important treatment option for patients with drug-resistant hypertension related to fibromuscular dysplasia.12 With use of RDN in clinical practice, the role for interventional cardiologists may see a renaissance. Having hypertension-trained clinical pharmacists can be effective in achieving BP goals and thus are an essential part of our hypertension center.3,13 Their role is to provide patients with proper education and implement strategies to improve compliance with medical therapy. Their involvement in the prevention of drug interactions is also a substantial contribution.

RDN: AN OPPORTUNITY FOR INTERVENTIONALISTS IN HYPERTENSION CARE

Pathophysiologic Mechanisms of Hypertension

The renal sympathetic nervous system is a well-known contributor to the complex and multifactorial pathophysiologic mechanisms of hypertension development and maintenance.14 It is composed of the central portion (ie, nucleus tractus solitarius) and afferent and efferent sympathetic nerves, innervating essentially every organ of the human body, including those that affect BP, such as the heart, adrenal glands, vascular smooth muscle, and kidneys. The afferent nerves are activated by ischemia, chemoreceptors, and baroreceptors and create both stimulating and inhibitory signals affecting overall sympathetic output. The efferent sympathetic nervous system causes chronotropic effect and inotropic effect (increased cardiac output) and vasoconstriction in the peripheral arteries. In the kidneys, they stimulate renin release, sodium and water resorption, and a reduction of renal blood flow. Collectively, these mechanisms lead to elevations in BP.15,16

Preclinical work demonstrated renal sympathetic nerve necrosis followed by an intense inflammatory response and fibrosis after RDN; some residual Schwann cells were left in place but only produced chaotic, nonfunctional nerve tissue around the site of ablation. As a result, the transmission of sympathetic nerve impulses is modulated at a minimum and completely interrupted at best.17

RDN in Clinical Trials

Since the emergence of catheter-based RDN as a potential treatment of hypertension, multiple studies have caused a roller coaster of enthusiasm for RDN as an antihypertensive treatment option. SYMPLICITY HTN-1 and HTN-2 were the first nonrandomized, proof-of-concept studies in patients with treatment-resistant hypertension.18 The BP reduction in these uncontrolled studies was substantial and led to the design of the large, sham-controlled SYMPLICITY HTN-3 trial. However, the trial failed to demonstrate superiority in reducing office and ambulatory BP at 6 months as compared with the sham procedure. Several limitations of this trial have been described, including uncontrolled compliance to background medications, minimal experience of most RDN internationalists, a too-proximal focus on renal artery denervation, and suboptimal uncontrolled background therapies.19 Interestingly, a recently published 3-year follow-up study showed a significant BP reduction among those who received RDN compared with those who did not, despite similarities in medication regimens for both groups.20,21

After SYMPLICITY-HTN 3, most companies in the denervation field abandoned this technology. However, after a period of redesigning RDN catheters and creating optimal study designs, a long list of sham-controlled trials, including patients off antihypertensive medications (RADIANCE-HTN SOLO,22 SPYRAL HTN-OFF MED23) and patients on standardized background therapy,24 (RADIANCE TRIO,25 RADIANCE II26), have been published and unequivocally demonstrated the BP-lowering effect of RDN. The effect size of denervation was lower than in the initial uncontrolled studies, averaging ambulatory systolic BP reductions of 6 mm Hg and office systolic BP of 10 mm Hg, which should translate into a significant reduction of cardiovascular risk.27 Furthermore, extension studies such as the Global SYMPLICITY registry and 3-year follow-up data from RADIANCE-HTN SOLO demonstrated durable BP reductions and/or lower medication burden, suggesting the absence of waning effects from reinnervation.28

CANDIDATES FOR RDN

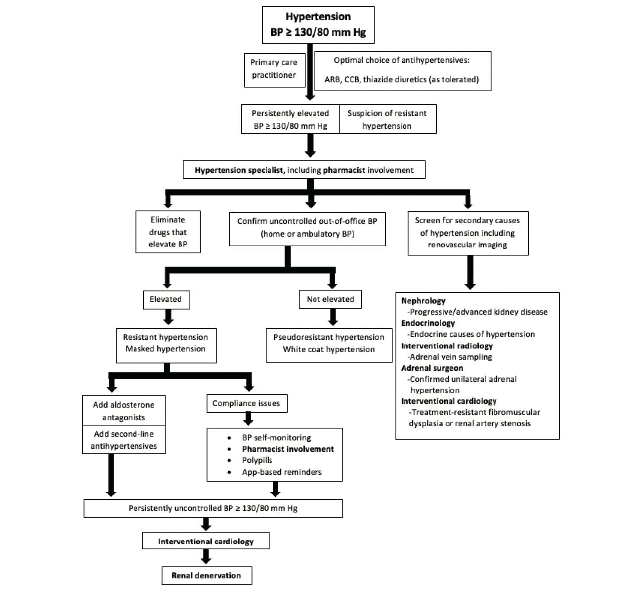
Although FDA approval of RDN is still pending, the identification of the ideal candidate for RDN will be key for optimal and cost-effective treatment of patients with uncontrolled hypertension. Several United States and other worldwide societies have published position statement papers outlining some key patient characteristics for RDN (Table 1).29,30 One key characteristic is uncontrolled hypertension despite repeated attempts of adjusting antihypertensive pharmacotherapy. An increased cardiovascular risk may also elevate a patient’s candidacy status for RDN. Most societies and hypertension experts also agreed that secondary causes of hypertension should be ruled out and that patients who were excluded from RDN trials, specifically those with advanced kidney disease, should not undergo RDN until there is supporting evidence for efficacy and safety in this patient group. For patients in whom noncompliance is suspected or proven, other approaches to improved compliance should be attempted first. Some of those are the prescription of long-acting medications with once-daily dosing, polypills, pharmacist-supervised medication titration programs, mobile app reminders, and BP self-monitoring as positive feedback for the patient (Figure 1).

Figure 1. A multidisciplinary team approach to the management of hypertension. ARB, angiotension II receptor blocker; CCB, calcium channel blocker.

CONCLUSION

A multidisciplinary approach to the diagnosis and treatment of hypertension is not only desirable but necessary to achieve optimal outcomes in this complex disease. Although the involvement of interventionalists has been limited to the treatment of renovascular hypertension, RDN will become a substantial opportunity for a reemergence of interventional approaches to lowering BP. Although FDA approval for RDN is still pending, it already has become quite clear who the ideal candidates for this new technology could be. Continued collection of real-world data will further guide future position papers on the selection of ideal candidates.

1. Beaney T, Schutte AE, Tomaszewski M, et al. May measurement month 2017: an analysis of blood pressure screening results worldwide. Lancet Glob Health. 2018;6:e736-e743. doi: 10.1016/S2214-109X(18)30259-6

2. Lewington S, Clarke R, Qizilbash N, et al. Age-specific relevance of usual blood pressure to vascular mortality: a meta-analysis of individual data for one million adults in 61 prospective studies. Lancet. 2002;360:1903-1913. doi: 10.1016/s0140-6736(02)11911-8

3. Chabot I, Moisan J, Grégoire JP, Milot A. Pharmacist intervention program for control of hypertension. Ann Pharmacother. 2003;37:1186-1193. doi: 10.1345/aph.1C267

4. Williams B, Manica G, Spiering W, et al. 2018 ESC/ESH guidelines for the management of arterial hypertension. Eur Heart J. 2018;39:3021-3104. doi: 10.1093/eurheartj/ehy339

5. Kannan A, Medina RI, Nagajothi N, Balamuthusamy S. Renal sympathetic nervous system and the effects of denervation on renal arteries. World J Cardiol. 2014;6:814-823. doi: 10.4330/wjc.v6.i8.814

6. Daugherty SL, Powers JD, Magid DJ, et al. Incidence and prognosis of resistant hypertension in hypertensive patients. Circulation. 2012;125:1635-1642. doi: 10.1161/CIRCULATIONAHA.111.068064

7. Smith SM, Gong Y, Handberg E, et al. Predictors and outcomes of resistant hypertension among patients with coronary artery disease and hypertension. J Hypertens. 2014;32:635-643. doi: 10.1097/HJH.0000000000000051

8. Claxton AJ, Cramer J, Pierce C. A systematic review of the associations between dose regimens and medication compliance. Clin Ther. 2001;23:1296-1310. doi: 10.1016/s0149-2918(01)80109-0

9. Victor RG, Blyler CA, Li N, et al. Sustainability of blood pressure reduction in Black barbershops. Circulation. 2019;139:10-19. doi: 10.1161/CIRCULATIONAHA.118.038165

10. Singh RR, Denton KM. Renal denervation. Hypertension. 2018;72:528-536. doi: 10.1161/HYPERTENSIONAHA.118.10265

11. Rossi GP, Bernini G, Caliumi C, et al. A prospective study of the prevalence of primary aldosteronism in 1,125 hypertensive patients. J Am Coll Cardiol. 2006;48:2293-2300. doi: 10.1016/j.jacc.2006.07.059

12. Cooper CJ, Murphy TO, Cutlip DE, et al. Stenting and medical therapy for atherosclerotic renal-artery stenosis. N Engl J Med. 2014;370:13-22. doi: 10.1056/NEJMoa1310753

13. Kiel PJ, McCord AD. Pharmacist impact on clinical outcomes in a diabetes disease management program via collaborative practice. Ann Pharmacother. 2005;39:1828-1832. doi: 10.1345/aph.1G356

14. DiBona GF. The sympathetic nervous system and hypertension: recent developments. Hypertension. 2004;43:147-150. doi: 10.1161/01.HYP.0000113047.47711.fa

15. Papademetriou V, Doumas M, Tsioufis K. Renal sympathetic denervation for the treatment of difficult-to-control or resistant hypertension. Int J Hypertens. 2011;2011:196518. doi: 10.4061/2011/196518

16. Schlaich MP, Sobotka P, Krum H, et al. Renal denervation as a therapeutic approach for hypertension: novel implications for an old concept. Hypertension. 2009;54:1195-1201. doi: 10.1161/HYPERTENSIONAHA.109.138610

17. Song WH, Baik J, Yang S, et al. Animal model evaluation of a novel renal denervation system for future laparoscopic treatment of resistant hypertension. Investig Clin Urol. 2020;61:107-113. doi: 10.4111/icu.2020.61.1.107

18. Krum H, Schlaich M, Whitebourn R, et al. Catheter-based renal sympathetic denervation for resistant hypertension: a multicentre safety and proof-of-principle cohort study. Lancet. 2009;373:1275-1281. doi: 10.1016/S0140-6736(09)60566-3

19. Bhatt DL, Kandzari DE, O’Neill WW, et al. A controlled trial of renal denervation for resistant hypertension. N Engl J Med. 2014;370:1393-1401. doi: 10.1056/NEJMoa1402670

20. Bhatt DL, Vaduganathan M, Kandzari DE, et al. Long-term outcomes after catheter-based renal artery denervation for resistant hypertension: final follow-up of the randomised SYMPLICITY HTN-3 trial. Lancet. 2022;400:1405-1416. doi: 10.1016/S0140-6736(22)01787-1

21. Kumbhani DJ. Renal denervation in patients with uncontrolled hypertension–SYMPLICITY HTN-3. Posted March 8, 2017. Updated September 18, 2022. Accessed December 7, 2022. https://www.acc.org/latest-in-cardiology/clinical-trials/2014/09/09/21/44/symplicity-htn-3#:~:text=The%20SYMPLICITY%20HTN%2D3%20trial,patients%20with%20severe%20resistant%20hypertension

22. Azizi M, Daemen J, Lobo MD, et al. 12-month results from the unblinded phase of the RADIANCE-HTN SOLO trial of ultrasound renal denervation. JACC Cardiovasc Interv. 2020;13:2922-2933. doi: 10.1016/j.jcin.2020.09.054

23. Böhm M, Kario K, Kandzari DE, et al. Efficacy of catheter-based renal denervation in the absence of antihypertensive medications (SPYRAL HTN-OFF MED Pivotal): a multicentre, randomised, sham-controlled trial. Lancet. 2020;395:1444-1451. doi: 10.1016/S0140-6736(20)30554-7

24. Azizi M, Sapoval M, Gosse P, et al. Optimum and stepped care standardised antihypertensive treatment with or without renal denervation for resistant hypertension (DENERHTN): a multicentre, open-label, randomised controlled trial. Lancet. 2015;385:1957-1965. doi: 10.1016/S0140-6736(14)61942-5

25. Azizi M, Sanghvi K, Saxena M, et al. Ultrasound renal denervation for hypertension resistant to a triple medication pill (RADIANCE-HTN TRIO): a randomised, multicentre, single-blind, sham-controlled trial. Lancet. 2021;397:2476-2486. doi: 10.1016/S0140-6736(21)00788-1

26. ReCor Medical. ReCor Medical announces results of RADIANCE II pivotal trial at TCT 2022 annual meeting [press release]. Published September 18, 2022. Accessed December 7, 2022. https://www.recormedical.com/blog/2022/09/18/recor-medical-announces-results-of-radiance-ii-pivotal-trial-at-tct-2022-annual-meeting/

27. Ettehad D, Emdin CA, Kiran A, et al. Blood pressure lowering for prevention of cardiovascular disease and death: a systematic review and meta-analysis. Lancet. 2016;387:957-967. doi: 10.1016/S0140-6736(15)01225-8

28. Rader F, Kirtane AJ, Wang Y, et al. Durability of blood pressure reduction after ultrasound renal denervation: three-year follow-up of the treatment arm of the randomised RADIANCE-HTN SOLO trial. EuroIntervention. 2022;18:e677-e685. doi: 10.4244/EIJ-D-22-00305

29. Kandzari DE, Townsend RR, Bakris G, et al. Renal denervation in hypertension patients: proceedings from an expert consensus roundtable cosponsored by SCAI and NKF. Catheter Cardiovasc Interv. 2021;98:416-426. doi: 10.1002/ccd.29884

30. Schmieder RE, Redon J, Grassi G, et al. ESH position paper: renal denervation–an interventional therapy of resistant hypertension. J Hypertens. 2012;30:837-841. doi: 10.1097/HJH.0b013e328352ce78

Klevin Roger L. Reyes, MD
Smidt Heart Institute
Cedars-Sinai Medical Center
Los Angeles, California
Disclosures: None.

Gizem Bilgili, MD
Smidt Heart Institute
Cedars-Sinai Medical Center
Los Angeles, California
Disclosures: None.

Florian Rader, MD, MSc
Medical Director, Hypertension Center of Excellence
Co-Director, Clinic for Hypertrophic Cardiomyopathy
Associate Director, Noninvasive Laboratory
Department of Cardiology
Smidt Heart Institute
Cedars-Sinai Medical Center
Los Angeles, California
florian.rader@cshs.org
Disclosures: Consultant to Bristol Myers Squibb, Medtronic, ReCor Medical; speaker’s bureau, Bristol Myers Squibb.