Advertisement
Advertisement
July/August 2017
Emerging Options for Anticoagulation in LAA Closure
Managing anticoagulation and antiplatelet therapy in patients undergoing percutaneous left atrial appendage closure with the Watchman device.
By Jessica Tilton, PharmD, BCACP; John Shilka, PharmD; Adhir Shroff, MD, MPH; and Vicki Groo, PharmD
Atrial fibrillation (AF) affects approximately 33 million people worldwide.1 It is associated with a 1.5- to 2-fold increased risk of all-cause mortality and an increase in morbidity. Development of thrombi in the left atrial appendage (LAA) caused by blood stasis contributes to an elevated risk of ischemic stroke. Risk prediction tools, such as the CHA2DS2-VASc score, help clinicians determine which patients are at the highest risk for stroke. Generally, patients with a CHA2DS2-VASc score ≥ 2 are prescribed oral anticoagulation (OAC).
Bleeding is the most predominant risk associated with the use of anticoagulants, thus bleeding risk stratification tools and clinical judgment are used to assess this risk.1 When initiating OAC, the benefit must outweigh the patient’s risk of bleeding.
For patients who are at high risk for both bleeding and stroke, current clinical guideline recommendations include LAA occlusion and exclusion.1 Surgical LAA occlusion or exclusion can be performed during concomitant cardiac surgery (ie, coronary artery bypass grafting, valve replacement). However, although this procedure has been used for decades, its use is limited due to the invasiveness of the procedure and because the literature is not clear on its benefit for stroke prevention. Interventional LAA occlusion and percutaneous LAA ligation have mainly been evaluated through observational studies and registries.
The Watchman device (Boston Scientific Corporation) was approved by the US Food and Drug Administration in 2015 to reduce the risk of thromboembolism from the LAA in patients with nonvalvular AF, making it a viable option for patients who are not suitable for long-term warfarin use.2 To date, it is the only device to be compared in randomized trials with warfarin, the gold standard treatment option. Eligible patients still require short-term warfarin management—at least 45 days—and long-term antiplatelet therapy to prevent thrombosis. In this article, we aim to integrate the manufacturer’s recommendations with published literature to develop a comprehensive approach to anticoagulant and antiplatelet therapy for patients undergoing percutaneous LAA closure.
LANDMARK CLINICAL TRIALS
Currently, PROTECT AF and PREVAIL are the only two prospective, randomized controlled trials that have compared the Watchman device with traditional management using OAC for reducing the stroke risk in patients with AF.3,4 Results of the PROTECT AF trial found Watchman to be noninferior to warfarin for the composite outcome of stroke, systemic embolism, and cardiovascular or unexplained death.3 Watchman accounted for a significantly larger amount of safety events, which were a composite of major bleeding and procedure-related events. In the PREVAIL trial, investigators enrolled higher-risk patients and included periprocedural safety data.4 This device did not meet the noninferiority criteria for the composite efficacy outcome of stroke, systemic embolism, and cardiovascular or unexplained death when including perioperative events. However, late ischemic composite efficacy (excluding the first 7 days following the procedure) met noninferiority and the early safety endpoints, as well as prespecified acceptable limits, which led to the device’s approval in the United States.
Figure 1. Pharmacologic regimen for Watchman device implantation. *The performance and timing of TEE to reevaluate the LAA seal is left to physician discretion. INR, international normalized ratio; LAA, left atrial appendage. Image provided courtesy of © 2017 Boston Scientific Corporation or its affiliates. All rights reserved.
Figure 1 shows the general pharmacotherapy recommendations from the manufacturer labeling, PROTECT AF, and PREVAIL.2-4 Current manufacturer recommendations indicate that aspirin 81 to 100 mg daily should begin 1 day prior to the procedure and then continued indefinitely, mirroring PROTECT AF and PREVAIL.1-5 During the procedure, the Watchman-approved labeling recommends patients receive heparin to achieve a minimum activated clotting time (ACT) of 200 to 300 seconds.2 During the PROTECT AF trial, heparin was administered as a bolus to achieve an ACT > 250 seconds, and if the procedure time exceeded 60 minutes, an additional bolus of heparin was given to maintain an ACT > 250 seconds.6 The study utilized a bolus rather than continuous infusion due to the short duration of the procedure.
During both trials, warfarin was given to patients postprocedurally for at least 45 days to prevent thrombosis while endothelialization occured.2-4 The device labeling complements this practice by recommending anticoagulation for 45 days after the procedure if there is closure of the LAA.2 There are no recommendations made for initiating warfarin before the procedure. Patients in PROTECT and PREVAIL were already receiving anticoagulation prior to enrollment.3,4 The PROTECT AF study protocol specified that a patient’s international normalized ratio (INR) should be < 2 before the procedure, thus not allowing a therapeutic INR but acknowledging initiation before device implantation.3-5,7
After postprocedural day 45, transesophageal echocardiography (TEE) is recommended to identify any device-related thrombus (DRT) and to assess for closure of the device within the LAA, defined as peridevice flow < 5 mm.2-4
If a seal has formed and no DRT is found, warfarin can be discontinued, and the patient should initiate use of clopidogrel 75 mg daily until 6 months postprocedure. When discontinuing warfarin, the package insert, along with PROTECT AF and PREVAIL, all recommend increasing the dosage of aspirin to 325 mg daily; however, this was not mandatory in the trial protocols.
If a seal does not form or DRT occurs, it is recommended that warfarin be continued until the issue is resolved. It is at the physician’s discretion as to when TEE should be performed to reevaluate the device’s seal and for DRT.2-4 Once a seal is formed or the DRT has resolved, warfarin can be discontinued, aspirin increased, and clopidogrel initiated. Clopidogrel should be continued up to 6 months postprocedure. Monotherapy with aspirin should be used ≥ 6 months postprocedure once warfarin has been discontinued.
ALTERNATE ANTICOAGULATION REGIMENS
Novel Oral Anticoagulants
Warfarin was the only OAC used in the randomized controlled trials for the Watchman device, because the first novel oral anticoagulant (NOAC), dabigatran, had not yet been approved for use in AF until after PROTECT AF was published.3,8 Device labeling has a precautionary warning about the use of anticoagulants other than warfarin, in part due to the RE-ALIGN trial, which found that patients with mechanical heart valves had an increased thromboembolic risk and bleeding complications, in addition to the lack of randomized controlled data.2,9 Given the complexity of warfarin management and the decreased need for laboratory monitoring of NOACs, several studies have investigated the use of NOACs for thromboprophylaxis following Watchman device implantation.10-12
A recently published retrospective, multicenter study by Enomoto et al evaluated the feasibility and safety of using NOACs compared with warfarin.10 Of the 214 patients who received a NOAC, 82% started a NOAC prior to surgery without holding a dose, 16% held one dose prior to the procedure, and 2% initiated use after the procedure. The NOAC group was compared with 212 patients who received warfarin, as stated in Table 1. Periprocedural thromboembolic and bleeding complications were not significantly different between groups. Following implantation, the endpoints of DRT, or a composite of thromboembolism and DRT, and bleeding events were similar between groups. The average CHA2DS2-VASc score was 3.8 and 4.2 in the NOAC and warfarin groups, respectively. The average HAS-BLED score was 2.4 and 2.7 in the NOAC and warfarin groups, respectively. See Table 1 for details regarding antiplatelet therapy.
Warfarin may not be an option for all patients due to the logistics of managing a patient’s INR or contraindications other than bleeding. Despite the lack of randomized trials and the implications RE-ALIGN may have, a NOAC could be an alternative option. Because of the higher quality of data available on its use as thromboprophylaxis, our institution initiates or continues warfarin therapy. However, should a patient already be prescribed NOAC therapy, it is our policy to continue the NOAC rather than switch to warfarin in order to maintain continuity of treatment.10-12
Dual Antiplatelet Therapy
PROTECT AF and PREVAIL did not enroll patients who were unable to receive warfarin therapy, and current labeling recommends that only patients suitable for anticoagulation with warfarin may receive the Watchman device.2-4 The device is appropriate for patients who have relative contraindications to long-term OACs. Literature assessing the use of Watchman in patients receiving only dual antiplatelet therapy (DAPT) could make the device available to another population of patients who have an absolute contraindication to OACs.2,13
The ASAP study evaluated the use of aspirin with clopidogrel or ticiopidine for 6 months postprocedure followed by monotherapy with aspirin indefinitely.13 The study was a multicenter, prospective, nonrandomized trial that enrolled 150 patients to receive DAPT only. All-cause stroke or systemic embolism occurred in four patients (2.3% per year). The mean CHADS2 score was 2.8, which estimated a 7.5% stroke risk annually. An observed ischemic stroke rate of 1.7% per year is 77% lower than expected.
Patients can only receive the Watchman device if they are good candidates for short-term OAC, which in turn excludes a patient population whom could greatly benefit. For this group of patients, the benefit of the device may significantly outweigh the risk of no anticoagulation. However, because of the paucity of data with DAPT therapy, patients must be on an OAC at our institution.
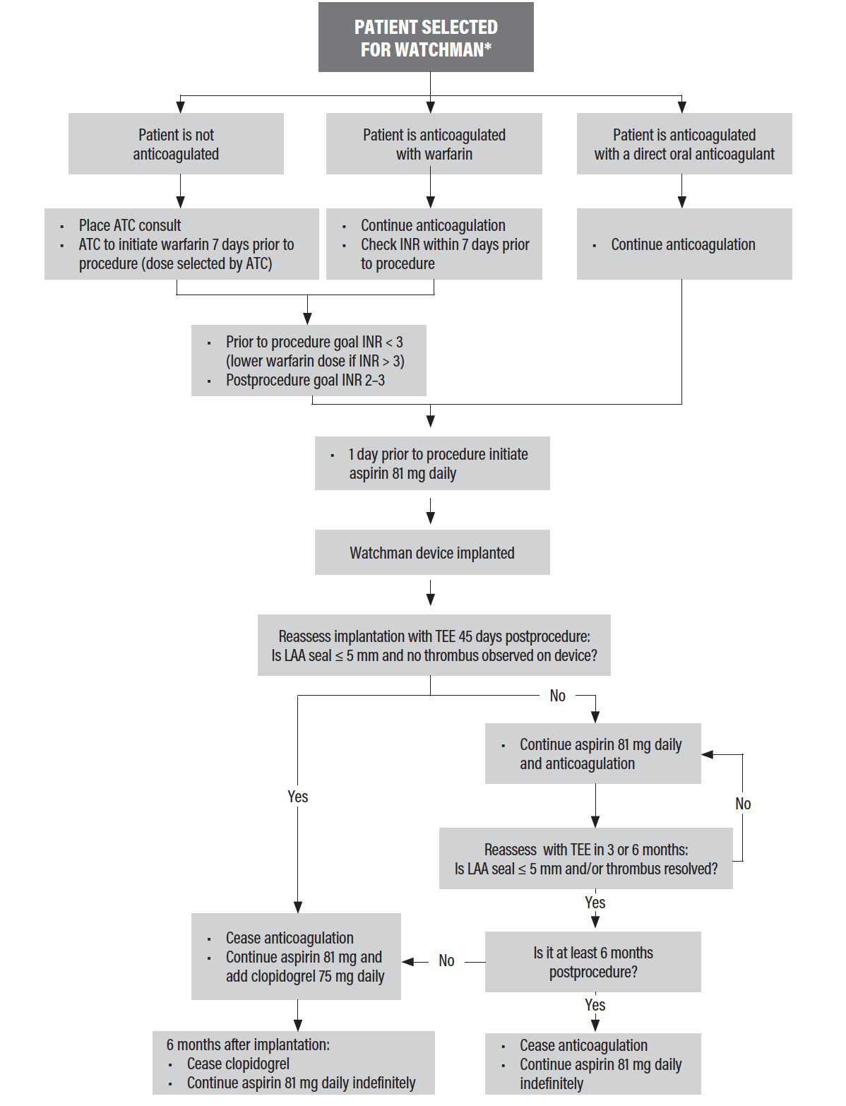
Figure 2. University of Illinois Hospital and Health Sciences System’s Watchman pharmacologic regimen. *Note: Patients with other long-term indications for anticoagulation or contraindications to short-term anticoagulation are not candidates for the Watchman device. Abbreviations: ATC, antithrombosis clinic; INR, international normalized ratio; LAA, left atrial appendage; TEE, transesophageal echocardiography.
INSTITUTIONAL PROTOCOL
Figure 2 depicts the algorithm in use at our institution for treating patients with the Watchman device. In a real-world setting, patients are likely not taking warfarin because they have been deemed unsuitable candidates. Because it can take a considerable amount of time relative to the 45 days of therapy to achieve a goal INR of 2 to 3, it is our opinion that starting warfarin at least 7 days prior to device implantation is the safest practice to expedite a therapeutic INR and reduce the risk of device thrombi. Furthermore, our institution’s algorithm (Figure 2) allows for an INR of up to 3 during implantation. This mimics guidelines for catheter ablation.1
Follow-up with TEE and the timing of transitioning anticoagulation to DAPT is very similar to the Watchman labeling, PROTECT AF, and PREVAIL.3,4 However, the benefits of increasing aspirin to 325 mg once OAC is discontinued are unclear. For this reason, we maintain the aspirin dose at 81 mg; both PROTECT AF and PREVAIL did not require aspirin to be increased to 325 mg when transitioning to DAPT. All of the literature considered for the creation of our algorithm can be found in Table 1.
CONCLUSION
Although the Watchman device is a potential option for patients who cannot tolerate long-term anticoagulation, the current manufacturer guidelines require an intensive regimen including warfarin, DAPT, and high-dose aspirin. Since the completion of the landmark trials, investigators have explored off-label anticoagulation regimens with NOACs and DAPT. We have attempted to coalesce the current evidence into a single, comprehensive, and practical review that clinicians can refer to in their management of this growing patient population.
1. Kirchhof P, Benussi S, Kotecha D, et al. 2016 ESC guidelines for the management of atrial fibrillation developed in collaboration with EACTS. Euro Heart J. 2016;37:2893-2962.
2. Watchman Directions for Use. Marlborough, MA: Boston Scientific Corporation; 2015.
3. Holmes DR, Reddy VY, Turi ZG, et al. Percutaneous closure of the left atrial appendage versus warfarin therapy for prevention of stroke in patients with atrial fibrillation: a randomised non-inferiority trial. Lancet. 2009;374:534-542.
4. Holmes DR, Kar S, Price MJ, et al. Prospective randomized evaluation of the Watchman left atrial appendage closure device in patients with atrial fibrillation versus long-term warfarin therapy: the PREVAIL trial. J Am Coll Cardiol. 2014;64:1-12.
5. Fountain RB, Holmes DR, Chandrasekaran K, et al. The PROTECT AF (Watchman left atrial appendage system for embolic PROTECTion in patients with atrial fibrillation) trial. Am Heart J. 2006;151:956-961.
6. Reddy VY, Holmes D, Doshi SK, et al. Safety of percutaneous left atrial appendage closure: results from the Watchman Left Atrial Appendage System for Embolic Protection in Patients With AF (PROTECT AF) clinical trial and the Continued Access Registry. Circulation. 2011;123:417-424.
7. Holmes DR, Reddy VY. Left atrial appendage and closure: who, when, and how. Circ Cardiovasc Interv. 2016;9:e002942.
8. US Food and Drug Administration. FDA approves Pradaxa to prevent stroke in people with atrial fibrillation. http://www.fda.gov/NewsEvents/Newsroom/PressAnnouncements/ucm230241.htm. Accessed January 31, 2017.
9. Eikelboom JW, Connolly SJ, Brueckmann M, et al. Dabigatran versus warfarin in patients with mechanical heart valves. N Engl J Med. 2013;369:1206-1214.
10. Enomoto Y, Gadiyaram VK, Gianni C, et al. Use of non-warfarin oral anticoagulants instead of warfarin during left atrial appendage closure with the Watchman device. Heart Rhythm. 2017;14:19-24.
11. Barakat AF, Hussein AA, Saliba WI, et al. Initial experience with high-risk patients excluded from clinical trials: safety of short-term anticoagulation after left atrial appendage closure device. Circ Arrhythm Electrophysiol. 2016;9:e004004.
12. Bösche LI, Afshari F, Schöne D, et al. Initial experience with novel oral anticoagulants during the first 45 days after left atrial appendage closure with the Watchman device. Clin Cardiol. 2015;38:720-724.
13. Reddy VY, Möbius-Winkler S, Miller MA, et al. Left atrial appendage closure with the Watchman device in patients with a contraindication for oral anticoagulation: the ASAP study (ASA Plavix feasibility study with Watchman left atrial appendage closure technology). J Am Coll Cardiol. 2013;61:2551-2556.
14. Meincke F, Schmidt-Salzmann M, Kreidel F, et al. New technical and anticoagulation aspects for left atrial appendage closure using the Watchman device in patients not taking warfarin. EuroIntervention. 2013;9:463-468.
Jessica Tilton, PharmD, BCACP
Clinical Coordinator, Medication Therapy Management Clinic Clinical Pharmacist, Electrophysiology Clinic Clinical Assistant Professor University of Illinois at Chicago, College of Pharmacy
Chicago, Illinois
(312) 355-1427; jtilton@uic.edu
Disclosures: None.
John Shilka, PharmD
PGY2 Ambulatory Care Pharmacy Resident
Clinical Instructor
University of Illinois at Chicago, College of Pharmacy
Chicago, Illinois
Disclosures: None.
Adhir Shroff, MD, MPH
Associate Professor of Medicine
Director, Cardiovascular Catheterization Labs
Director, Interventional Cardiology Fellowship Program
University of Illinois at Chicago, College of Medicine
Chicago, Illinois
Disclosures: None.
Vicki Groo, PharmD
Clinical Pharmacist Cardiology
Clinical Associate Professor
University of Illinois at Chicago, Colleges of Pharmacy and Medicine
Chicago, Illinois
Disclosures: None.
Advertisement
Advertisement
