John A. Bittl, MD

Interventional Cardiologist
Munroe Regional Medical Center
Ocala, Florida
johnbittl7@gmail.com
Disclosures: None.

Figure 1. Recommended duration of DAPT after DES implantation. The class I recommendation for the minimal mandatory duration of DAPT for patients with SIHD undergoing newergeneration DES implantation has been reduced from 12 months in the 2011 percutaneous coronary intervention (PCI) guideline to 6 months in the 2016 focused update. The class IIb recommendation for extended therapy and the recommendations for patients with a history of ACS undergoing DES implantation have not changed.

The 2016 focused update on dual-antiplatelet therapy (DAPT)1 recommends a minimal mandatory duration of DAPT for 6 months after implantation of newer-generation drug-eluting stents (DESs) in patients with stable ischemic heart disease (SIHD) and replaces the 2011 guideline recommendation of at least 12 months.2 By allowing an abbreviated course of therapy for patients with SIHD and allowing a more prolonged course for patients with acute coronary syndrome (ACS) (Figure 1), the 2016 focused update eliminates what was, for all practical purposes, a blanket recommendation for indefinite DAPT after DES implantation.1 The extent to which the new update will change practice for patients with SIHD depends on several factors, including the timing of publication, relevance of the recommendations, and resistance to change.3

The optimal time to publish a guideline is before a treatment is accepted or rejected. Before the release of the 2016 focused update, many physicians had become comfortable continuing DAPT indefinitely after DES implantation in patients with no overt bleeding because there were so many warnings about the long-term risk of stent thrombosis with older-generation DESs.4-6

The 2016 focused update shortens the class I recommendation (“should be done”) to a minimum mandatory DAPT duration of 6 months for SIHD,1 based on five randomized controlled trials (RCTs) that either met their noninferiority hypotheses or failed to show superiority at 12 months compared with 3 to 6 months of DAPT in patients undergoing implantation of newer-generation DESs.7 The new recommendation was indirectly supported by five additional RCTs that failed to show an advantage of 18 to 48 months compared with 6 to 12 months of DAPT for such patients.7

The 2016 focused update makes a class IIb recommendation (“may be considered”) for prolonged DAPT, based on the overall RCT findings and the results of the DAPT trial,8 which met its predefined endpoints and found that prolonged DAPT reduced the rates of stent thrombosis (0.4% vs 1.4%; P < .001) and major adverse cardiac and cerebrovascular events (4.3% vs 5.9%; P < .001). However, the benefits of prolonged DAPT were offset by increased bleeding (2.5% vs 1.6%; P = .001) and a nominal increase in all-cause mortality (2% vs 1.5%; P = .05).8

The DAPT trial,8 which was unparalleled both in its conclusions and quality,7 revealed an inherent tradeoff of prolonged DAPT. However, most physicians and investigators find that positive outcomes are easier to accept and translate into clinical practice than negative outcomes, particularly when the findings pertain to an “established” treatment that has already been widely adopted.3 Accordingly, many providers who endorse a proactive approach will continue to prescribe DAPT for extended periods of time for their patients who have undergone implantation of DESs. Moreover, many patients feel better about continuing a treatment than have it withdrawn.3

Opposition to the focused update may emerge if it is perceived as curtailing the use of an established treatment, particularly when financial considerations are involved.3 Sponsors of threatened products will make the universal call for more research,3 and investigators will publish myriad reports describing subgroup analyses9 and statistical modeling.10 Although most secondary analyses will help to refine the role of prolonged DAPT, some reports will seem to be more relevant to population science than to the personal encounter between a physician and a patient.11

The extent to which the 2016 focused update ultimately influences practice depends on the number of persons in the medical community who believe that the focused update is relevant.3 By unifying recommendations across six prior sets of guidelines, the 2016 focused update deserves to be an authoritative guide for DAPT duration for a broad range of practice settings. By defining a minimal mandatory duration and giving a recommendation for prolonged DAPT for patients with low bleeding and high ischemic risks after implantation of a newer-generation DESs, the focused update acknowledges that no guideline applies to every patient in every situation but rather allows physicians to individualize therapy and thus exemplifies how the broad principles from RCTs can serve as the basis for the fine details of a treatment regimen in daily practice.

1. Levine GN, Bates ER, Bittl JA, et al. 2016 ACC/AHA guideline focused update on duration of dual antiplatelet therapy in patients with coronary artery disease: a report of the American College of Cardiology/American Heart Association Task Force on Clinical Practice Guidelines [published online ahead of print March 23, 2016]. J Am Coll Cardiol. 2016;68:1082-1115.

2. Levine GN, Bates ER, Blankenship JC, et al. 2011 ACCF/AHA/SCAI guidelines for percutaneous coronary intervention: a report of the American College of Cardiology Foundation/American Heart Association Task Force on Practice Guidelines and the Society for Cardiovascular Angiography and Interventions. Circulation. 2011;124:e574-e651.

3. Meinert CL, Tonascia S. Impact of clinical trials on the practice of medicine. In Clinical Trials: Design, Conduct, and Analysis. New York: Oxford University Press; 1986:49–62.

4. Daemen J, Wenaseser P, Tsuchida K, et al. Early and late coronary stent thrombosis of sirolimus-eluting and paclitaxel-eluting stents in routine clinical practice: data from a large two-institutional cohort study. Lancet. 2007;369:667-678.

5. Mauri L, Hsieh WH, Massaro JM, et al. Stent thrombosis in randomized clinical trials of drug-eluting stents. N Engl J Med. 2007;356:1020-1029.

6. Baber U, Mehran R, Sharma SK, et al. Impact of the everolimus-eluting stent on stent thrombosis: a meta-analysis of 13 randomized trials. J Am Coll Cardiol. 2011;58:1569-1577.

7. Bittl JA, Baber U, Bradley SM, Wijeysundera DN. Duration of dual antiplatelet therapy: a systematic review for the 2016 ACC/AHA guideline focused update on duration of dual antiplatelet therapy in patients with coronary artery disease: a report of the American College of Cardiology/American Heart Association Task Force on Clinical Practice Guidelines [published online ahead of print March 29, 2016]. J Am Coll Cardiol. 2016;68:1116-1139.

8. Mauri L, Kereiakes DJ, Yeh RW, et al. Twelve or 30 months of dual-antiplatelet therapy after drug-eluting stents. N Engl J Med. 2014;371:2155-2166.

9. Meredith IT, Tanguay JF, Kereiakes DJ, et al. Diabetes mellitus and prevention of late myocardial infarction after coronary stenting in the randomized Dual Antiplatelet Therapy study. Circulation. 2016;133:1772-1782.

10. Yeh RW, Secemsky EA, Kereiakes DJ, et al. Development and validation of a prediction rule for benefit and harm of dual antiplatelet therapy beyond 1 year after percutenaous coronary intervention. JAMA. 2016;315:1735-1749.

11. Stone GW. DAPT duration after coronary stenting: assessing risk-benefit tradeoffs in individual patients. J Am Coll Cardiol. 2016;67:2503-2505.

Robert Yeh, MD, MSc, MBA

Director
Richard and Susan Smith Center for Outcomes Research in Cardiology
Beth Israel Deaconess Medical Center
Medical Director of Trial Design
Harvard Clinical Research Institute
Associate Professor of Medicine
Harvard Medical School
Boston, Massachusetts
ryeh@bidmc.harvard.edu
Disclosures: None.

Eric A. Secemsky, MD, MSc

Interventional Cardiology Fellow
Massachusetts General Hospital
Harvard Medical School
Boston, Massachusetts
Disclosures: None.

Mounting anticipation preceded the publication of the newest guidelines on use of DAPT in patients with coronary artery disease,1 spurred by numerous contemporary trials supporting both longer and shorter durations of DAPT after coronary stenting. Incorporating data from these 11 trials,1 the intention of this document was to harmonize and simplify recommendations for the clinician and, in the end, brought the United States recommendations closer to those endorsed by our European counterparts.2

Key to the negotiation between shortening or prolonging the use of DAPT is understanding that few therapies have benefits without harm. For DAPT treatment after coronary stenting, there is an ischemic reduction, driven by decreased stent thrombosis and spontaneous myocardial infarction, which is counterbalanced by an increased risk of bleeding. Thus, the individual patient profile dictates the safest treatment course—those who are more prone to bleeding may be better off with a shorter duration of DAPT, whereas those with higher ischemic risk may derive greater reductions in ischemia than increases in bleeding with extended DAPT. These guidelines appropriately incorporate this concept throughout their recommendations, allowing the clinician to assess individual patient risk to determine the optimal treatment strategy.

In addition, the guidelines highlight how the risk of recurrent ischemia has changed as a result of improvements in stent technology with newer-generation DESs, which are associated with lower rates of stent-related events compared with their first-generation iterations. This is particularly relevant to patient populations who are at already low risk for recurrent stent-related events, such as those with SIHD.

These two concepts dictated the biggest change in the recommendations for DAPT treatment after coronary stenting. The DAPT guidelines now endorse reducing the minimum DAPT duration among patients with SIHD from 12 to 6 months. At 6 months, it is recommended that a patient’s ongoing risk of bleeding is reassessed before deciding to continue DAPT therapy. However, the document maintains that DAPT therapy should be continued for a minimum of 12 months for patients with ACS at presentation, who are at a greater risk for recurrent ischemia.

Importantly, these guidelines hedged on how to handle DAPT treatment after the minimum recommended duration. Recently, two large clinical trials, one in an acute myocardial infarction population (PEGUSUS)3 and the other in a population of patients who underwent coronary stenting (the DAPT study),4 demonstrated significant reductions in ischemic events for DAPT treatment up to 30 months after enrollment, but the rate of bleeding was increased. Although the overall magnitude of benefit with prolonged DAPT likely outweighs the risks in the aggregate population, the authors assigned a class IIb recommendation to continue DAPT beyond the 6- to 12-month minimum. However, guidelines also endorsed the use of clinical decision-making tools to individualize risk and guide treatment duration, specifically referencing the DAPT score5 as one such tool, which may be helpful in identifying those who will have the greatest benefit (or greatest harm) with extended DAPT. Use of this simple risk assessment tool quantifies the risk for ischemia and bleeding and isolates the portion of the stented population that will benefit from DAPT therapy past 12 months.

Overall, few groundbreaking changes were made in the newest DAPT guidelines compared with previous recommendations. However, shortening the use of DAPT within the population of patients with SIHD aligned current recommendations with those by the European Society of Cardiology.2 In addition, the guidelines’ heightened emphasis on individualizing treatment duration based on patient profiles (supported by instruments such as the DAPT score) is a step forward in the application of clinical trial evidence to support personalized medicine.

1. Levine GN, Bates ER, Bittl JA, et al. 2016 ACC/AHA guideline focused update on duration of dual antiplatelet therapy in patients with coronary artery disease: a report of the American College of Cardiology/American Heart Association Task Force on Clinical Practice Guidelines [published online ahead of print March 23, 2016]. J Am Coll Cardiol.

2. Windecker S, Kolh P, Alfonso F, et al. 2014 ESC/EACTS Guidelines on myocardial revascularization: the Task Force on Myocardial Revascularization of the European Society of Cardiology (ESC) and the European Association for Cardio-Thoracic Surgery (EACTS) developed with the special contribution of the European Association of Percutaneous Cardiovascular Interventions (EAPCI). Eur Heart J. 2014;35:2541-619.

3. Bonaca MP, Bhatt DL, Cohen M, et al. Long-term use of ticagrelor in patients with prior myocardial infarction. N Engl J Med. 2015;372:1791-1800.

4. Mauri L, Kereiakes DJ, Yeh RW, et al. Twelve or 30 months of dual antiplatelet therapy after drug-eluting stents. N Engl J Med. 2014. 371:2155-2166.

5. Yeh RW, Secemsky EA, Kereiakes DJ, et al. Development and validation of a prediction rule for benefit and harm of dual antiplatelet therapy beyond 1 year after percutaneous coronary intervention. JAMA. 2016;315:1735-1749.

Eric R. Bates, MD

Professor of Internal Medicine
Division of Cardiovascular Diseases
Department of Internal Medicine
University of Michigan Medical Center
Ann Arbor, Michigan
ebates@umich.edu
Disclosures: None.

A recent American College of Cardiology (ACC)/American Heart Association (AHA) guideline focused update on DAPT replaces and harmonizes recommendations on the duration of DAPT use from six multisociety guidelines published from 2011 to 2014.1 The emphasis of the current guidelines is on balancing ischemic risk versus bleeding risk. The PCI recommendations give guideline coverage for physicians to make personalized DAPT recommendations, which apply to everolimus and zotarolimus DESs, but not sirolimus or paclitaxel DESs.

The new recommendations reflect recent evidence that a shorter duration (3–6 months) of DAPT in patients undergoing elective DES implantation, compared with 12 months of DAPT, does not increase the risk of stent thrombosis and potentially decreases the bleeding risk. Other studies of an additional 18 or  36 months of DAPT found a decrease in the risk of myocardial infarction and stent thrombosis, with a greater risk of bleeding. There was no impact on mortality with shorter or longer DAPT use. Hence, for elective PCI, the former class I recommendation for 12 months of DAPT has been reduced to 6 months, with a class IIb recommendation for either longer treatment in patients with higher ischemic risk and lower bleeding risk or shorter (3 months) treatment in patients with higher bleeding risk and lower ischemic risk. For patients with ACS, the guidelines retain the class I recommendation for 12 months of DAPT, but also add a class IIb recommendation for longer or shorter (6 months) DAPT use, depending on the tradeoff between ischemic risk and bleeding risk. For bare-metal stents (BMSs), at least 1 month of DAPT is recommended (class I), with longer treatment considered reasonable (class IIb).

There is a class I recommendation for 81 mg daily of aspirin for patients on DAPT. In patients with ACS, ticagrelor and prasugrel have a class IIa preference over clopidogrel, with the caveat that prasugrel should not be administered to patients with a prior history of stroke or transient ischemic attack.

There are no formal recommendations for using DAPT in patients on anticoagulant therapy, but other publications have suggested the following: (1) assessing ischemic and bleeding risks using validated risk predictors (eg, CHADS2-VASc, HAS-BLED scores), (2) keeping the duration of triple therapy as short as possible, (3) aiming for a target international normalized ratio of 2 to 2.5 when warfarin is used, (4) using clopidogrel as the P2Y12 inhibitor of choice, and (5) administering proton pump inhibitor therapy in patients at risk for gastrointestinal bleeding.

The guidelines also recommend completing the course of DAPT if it is interrupted for CABG, with a new class IIb recommendation for 12 months of DAPT after elective CABG to improve saphenous vein bypass graft patency. Finally, elective noncardiac surgery should be delayed 30 days after BMS implantation and optimally 6 months after DES implantation (class I). Discontinuing P2Y12 inhibitor therapy may be considered after 3 months if the risk of further delay of surgery is greater than the expected risk of stent thrombosis (class IIb).

1. Levine GN, Bates ER, Bittl JA, et al. 2016 ACC/AHA guideline focused update on duration of dual antiplatelet therapy in patients with coronary artery disease: a report of the American College of Cardiology/American Heart Association Task Force on Clinical Practice Guidelines [published online ahead of print March 23, 2016]. J Am Coll Cardiol.

Issam D. Moussa, MD, FACC, FAHA, FSCAI

Professor of Medicine
Rutgers Robert Wood Johnson Medical School
Chief of Cardiology
Robert Wood Johnson University Hospital
RWJBarnabas Health System
New Brunswick, New Jersey
issam.moussa@rutgers.edu
Disclosures: None.

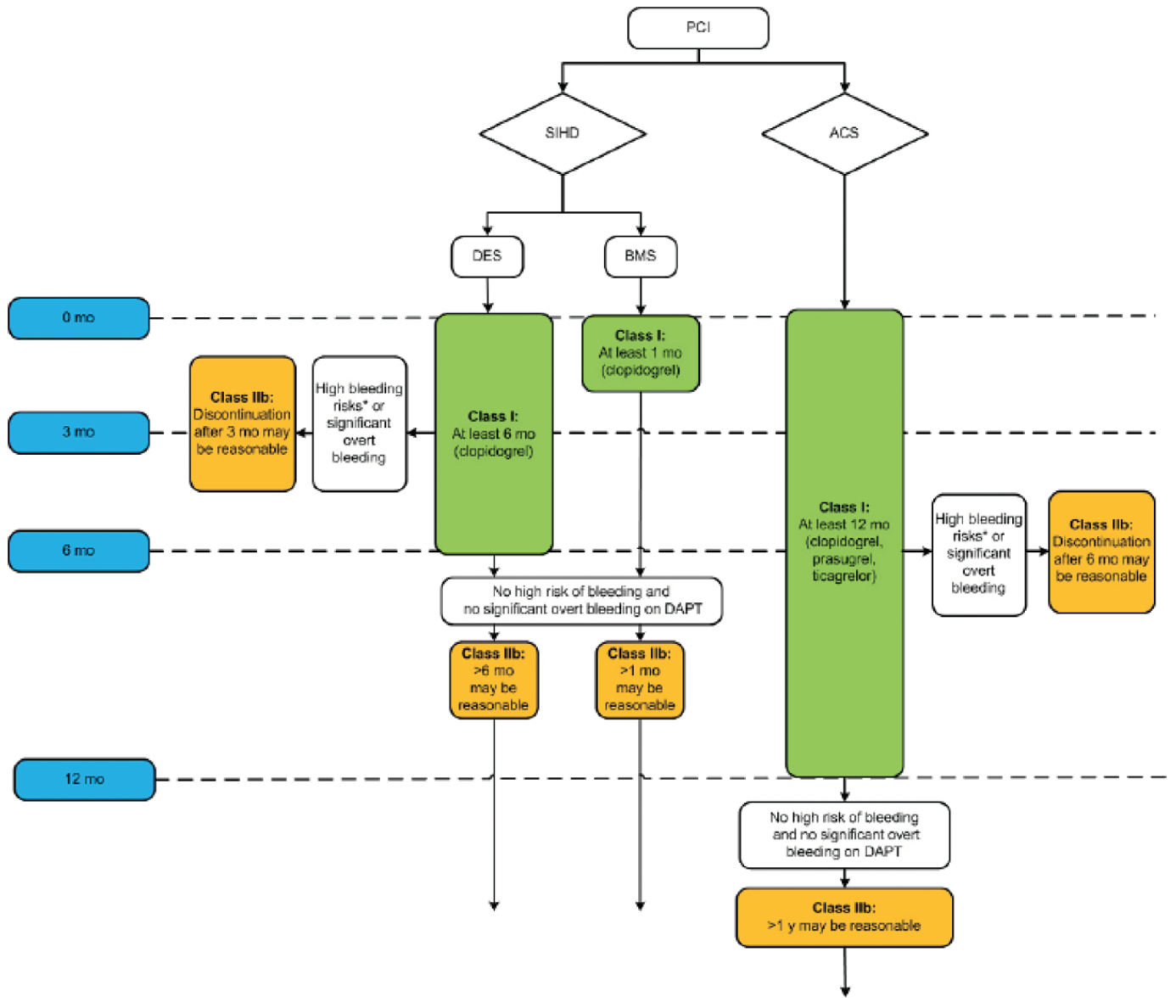
DAPT after BMS and DES implantation has proven to be life saving. This therapy has broadened access to PCI for patients across the spectrum of angiographic and clinical complexity. Although the initial pivotal RCTs of DESs versus BMSs used a DAPT regimen of 3 months to prove the superiority of DES, the subsequent emergence of late stent thrombosis caused panic and created alarming headlines. These developments led the cardiology professional societies to extend mandatory DAPT after DES to at least 12 months without the support of dedicated prospective RCTs.

Figure 1. An overview of the new guidelines for DAPT after PCI. Reprinted with permission from Levine GN, Bates ER, Bittl JA, et al. 2016 ACC/AHA guideline focused update on duration of dual-antiplatelet therapy in patients with coronary artery disease: a report of the American College of Cardiology/American Heart Association Task Force on Clinical Practice Guidelines [published online ahead of print March 23, 2016]. J Am Coll Cardiol.

However, it became apparent that prolonged DAPT is not risk free, as it increased the major bleeding risk and complicated the care of patients undergoing minor and major surgical procedures. This recognition, as well as the development of second-generation DESs, created an impetus to reevaluate the safety and efficacy of prolonged DAPT use. Over a 6-year period (2010–2016), 11 RCTs of patients treated with DESs assessing shorter- or longer-duration DAPT were published.1-13 This new body of evidence led the cardiology professional societies to reevaluate, harmonize, and simplify recommendations on the duration of DAPT.14 Figure 1 summarizes these new guidelines.

Essentially, the new DAPT guidelines provide the following overriding concepts and recommendations.14

  • Intensification of antiplatelet therapy, with the addition of a P2Y12 inhibitor to aspirin monotherapy, as well as prolongation of DAPT, necessitates a fundamental tradeoff between decreasing ischemic risk and increasing bleeding risk.
  • In general, shorter-duration DAPT can be considered for patients at lower ischemic risk but high bleeding risk, whereas longer-duration DAPT may be reasonable for patients at higher ischemic risk but lower bleeding risk.
  • Compared with first-generation stents, newer-generation stents have an improved safety profile and lower risk of stent thrombosis. The new recommendations apply to newer-generation stents.
  • A class I recommendation (“should be given”) in most clinical settings is made for at least 6 to 12 months of DAPT (depending on the setting), and a class IIb recommendation (“may be reasonable”) is made for prolonged DAPT beyond this initial 6- to 12-month period.
  • In studies of prolonged DAPT after DES implantation or after myocardial infarction, the duration of therapy was limited to several years. Thus, in patients for whom the benefit/risk ratio seemingly favors prolonged therapy, the true optimal duration of therapy is unknown.
  • Lower daily doses of aspirin, including in patients treated with DAPT, are associated with lower bleeding complications and comparable ischemic protection (range, 56–60 mg) than are higher doses of aspirin. The recommended daily dose of aspirin in patients treated with DAPT is 81 mg (range, 75–100 mg).

1. Mauri L, Kereiakes DJ, Yeh RW, et al. Twelve or 30 months of dual antiplatelet therapy after drug-eluting stents. N Engl J Med. 2014;371:2155-2166.

2. Colombo A, Chieffo A, Frasheri A, et al. Second-generation drug-eluting stent implantation followed by 6- versus 12-month dual antiplatelet therapy: the SECURITY randomized clinical trial. J Am Coll Cardiol. 2014;64:2086-2097.

3. Gwon H-C, Hahn J-Y, Park KW, et al. Six-month versus 12-month dual antiplatelet therapy after implantation of drug-eluting stents: the Efficacy of Xience/Promus Versus Cypher to Reduce Late Loss After Stenting (EXCELLENT) randomized, multicenter study. Circulation. 2012;125:505-513.

4. Kim B-K, Hong M-K, Shin D-H, et al. A new strategy for discontinuation of dual antiplatelet therapy: the RESET trial (Real Safety and Efficacy of 3-Month Dual Antiplatelet Therapy Following Endeavor Zotarolimus-Eluting Stent Implantation). J Am Coll Cardiol. 2012;60:1340-1348.

5. Feres F, Costa RA, Abizaid A, et al. Three vs twelve months of dual antiplatelet therapy after zotarolimus-eluting stents: the OPTIMIZE randomized trial. JAMA. 2013;310:2510-2522.

6. Schulz-Schüpke S, Byrne RA, Ten Berg JM, et al. ISAR-SAFE: a randomized, double-blind, placebo-controlled trial of 6 vs. 12 months of clopidogrel therapy after drug-eluting stenting. Eur Heart J. 2015;36:1252-1263.

7. Park S-J, Park D-W, Kim Y-H, et al. Duration of dual antiplatelet therapy after implantation of drug-eluting stents. N Engl J Med. 2010;362:1374-1382.

8. Valgimigli M, Campo G, Monti M, et al. Short- versus long-term duration of dual-antiplatelet therapy after coronary stenting: a randomized multicenter trial. Circulation. 2012;125:2015-2026.

9. Collet J-P, Silvain J, Barthélémy O, et al. Dual-antiplatelet treatment beyond 1 year after drug-eluting stent implantation (ARCTIC-Interruption): a randomised trial. Lancet. 2014;384:1577-1585.

10. Gilard M, Barragan P, Noryani AAL, et al. 6- versus 24-month dual antiplatelet therapy after implantation of drug eluting stents in patients nonresistant to aspirin: the randomized, multicenter ITALIC trial. J Am Coll Cardiol. 2015;65:777-786.

11. Lee CW, Ahn J-M, Park D-W, et al. Optimal duration of dual antiplatelet therapy after drug-eluting stent implantation: a randomized, controlled trial. Circulation. 2014;129:304-312.

12. Helft G, Steg PG, Le Feuvre C, et al. Stopping or continuing clopidogrel 12 months after drug-eluting stent placement: the OPTIDUAL randomized trial. Eur Heart J. 2016;37:365-374.

13. Bonaca MP, Bhatt DL, Cohen M, et al. Long-term use of ticagrelor in patients with prior myocardial infarction. N Engl J Med. 2015;372:1791-1800.

14. Levine GN, Bates ER, Bittl JA, et al. 2016 ACC/AHA guideline focused update on duration of dual antiplatelet therapy in patients with coronary artery disease: a report of the American College of Cardiology/American Heart Association Task Force on Clinical Practice Guidelines [published online ahead of print March 23, 2016]. J Am Coll Cardiol.